Nokta Detay Düzenlemesi
Çelik çizimlerde, nokta detay listesindeki seçili nokta detayına, Nokta Detayı Düzenle ile yeni bir birleşim ekleyerek veya seçimden birleşimleri kaldırarak düzenleme yapılmasına olanak tanır.
Nokta Detayı Düzenle Komutunun Yeri
Nokta Detay Listesi komutuna tıkladıktan sonra açılan nokta detayları diyaloğundan Nokta Detayı Düzenle komutuna ulaşabilirsiniz.

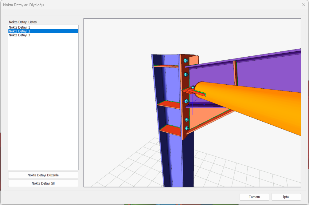
Nokta Detayları Diyaloğu

Özellikler |
Nokta detayı listesi ![]() Çizim için seçilen nokta detayları listelenir. |
Önizleme ![]() Listede seçili nokta detay, birleşimler ve ilgili elemanlar gösterilir. |
Nokta detayı düzenle ![]() Listedeki seçili nokta detayına yeni bir birleşim ekleyerek veya seçimden birleşimleri kaldırarak düzenleme yapılmasına olanak tanır. |
Nokta detayı sil ![]() Listede seçili nokta detayı silinir. |
İşlem Adımları
Nokta detayı listesi komutuna tıklayarak nokta detayı diyaloğunu açın.
Listeden düzenleme yapmak istediğiniz nokta detayını seçin.
Nokta detayı düzenle butonuna tıklayın.
Perspektif ekranda ilgili nokta detayı seçili hale gelip görüntü ona odaklanacaktır.
Detaydan çıkarmak ya da eklemek istediğiniz birleşimi/birleşimleri seçin.
Düzenlemeniz tamamlandığında farenin sağ tuşuna tıklayın.
Nokta detayları diyaloğu açılacak, yaptığınız değişiklik önizlemeye yansoyacaktır.
İşlem adımı |
Listeden düzenleme yapılacak detayın seçilmesi ve nokta detayı düzenle butonuna tıklanması ![]() |
Nokta detayında düzenlemeden öncesi ![]() |
Nokta detayında düzenlemeden sonrası ![]() |
Nokta detayları diyaloğunda yapılan düzenlemenin öngörüntüye yansıması ![]() |
Sonraki Konu







